用于移动设备的 CapDrive® 多通道、超低功耗压电驱动器 (BOS0614)
集成传感的四通道60V压电式触觉驱动器
现在订购 下载数据手册特性
- 四通道60V低功率压电驱动器
- 同时驱动多达四个执行器
- 能量回收
- 小型封装 - WLCSP 2.1x2.5x0.5 mm
- 先进的压电感应接口
- 10 kSps 采样率
- 100 μs 检测延时
- 唤醒的零功率感应
- 自动处理定制的按压和释放触觉反馈
- 220 μV 力感应分辨率
- 带有I3C/I的集成数字前端2C
- 1024个样本的FIFO
- 2 kB RAM 波形存储器
- 波形合成器 (WFS)
- 1.2 V 至 1.8 V 数字 I/O 电源
- SLEEP模式下的状态保留
- 四个GPIO
- 开漏/推挽
- 更换机械按钮
- 外部触发器输入
- 快速启动时间
- 宽广的电源电压范围,3 至 5.5 V
产品描述
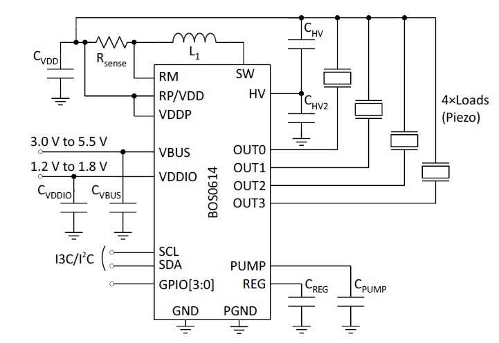
BOS0614是一款基于Boréas专利的多通道压电式触觉驱动器。 盖驱动TM 技术。它可以在60V电压下同时驱动四个压电致动器。它的零功率传感(ZPS)功能使其在许多应用中可以取代机械按钮。
内部的10 kSps传感接口允许在每个通道上编程定制按压和释放的触觉反馈。当检测条件得到满足时,BOS0614可以自动播放编程的触觉反馈,并在100μs内通过四个GPIO发送通知。输出的有效低电平开漏配置可以生成与机械按钮相同的信号,以便轻松地集成到传统系统中。
四个GPIO可以作为一个外部触发器,直接连接到触摸控制器的输出,以实现低延迟的触觉反馈。
数据和配置可以通过其两线制的MIPI I3C接口轻松地传递给BOS0614。MIPI I3C向后兼容I2C,便于在大多数系统中集成。一个灵活的深FIFO接口可以实现数字波形数据的连续流播放,或传输突发数据以提高带宽效率。该接口还集成了一个波形合成器和2 kB的RAM波形存储器,以最小的通信带宽生成高清触觉波形,实现两种波形生成模式。RAM播放和RAM合成。
各种安全系统在发生故障时保护BOS0614不受损害。
参数规范
| 描述 | BOS0614 |
| 电源电压最小值 | 3.0 V |
| 电源电压最大值 | 5.5 V |
| I/O 电源电压最小值 | 1.2 V |
| I/O 电源电压最大值 | 1.8 V |
| 满量程输出电压 | 0 - 60 V |
| 总谐波畸变 + 噪音 | 1 % |
BOS0614文件
| 文档名称 | 类型 | 下载 |
| BOS0614产品简介 | ![]() |
下载 |
| BOS0614产品数据表 | ![]() |
下载 |
BOS0614-Kit 文档
| 文档名称 | 类型 | 下载 |
| BOS0614-KIT 用户指南 | ![]() |
下载 |
BOS0614-Kit 软件
| 文档名称 | 类型 | 下载 |
| 触觉工作室安装程序 | ![]() |
下载 |




